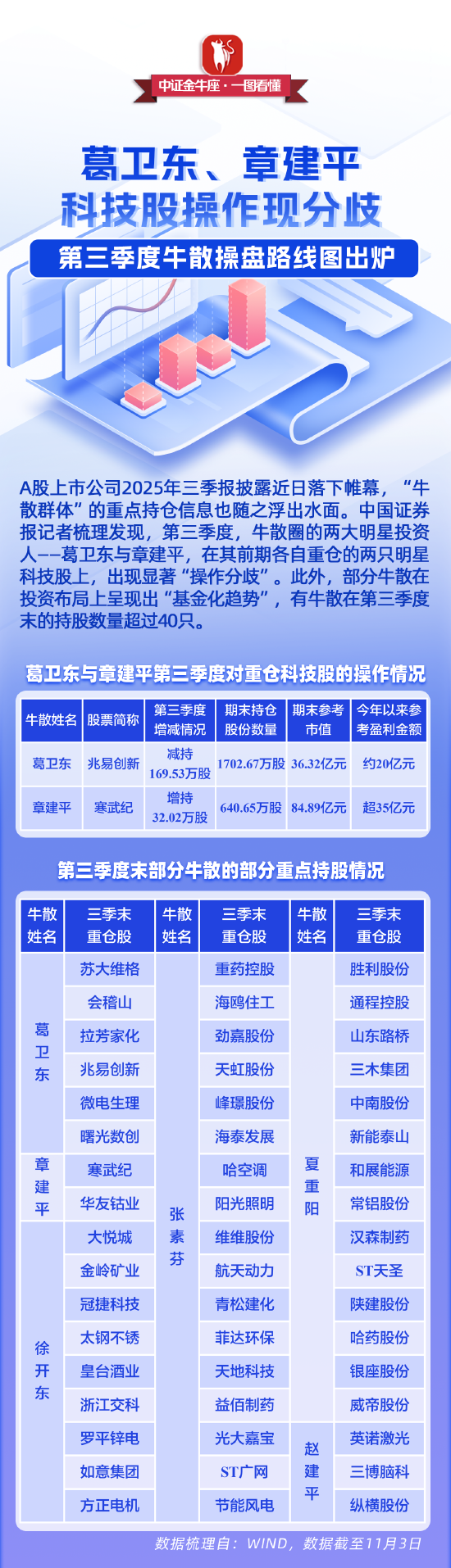
【一图看懂】葛卫东、章建平科技股操作现分歧,三季度牛散操盘路线图出炉
MACD金叉信号形成,这些股涨势不错!
海量资讯、精准解读,尽在新浪财经APP
责任编辑:刘万里 SF014元鼎证券_元鼎证券开户_股票配资平台查询网站
